当前位置:首页 > 公示公告

国家林业和草原局公告(2026年第2号)(发布《在自然保护区修筑设施审批行政许可事项实施规范》)

2026-04-02    来源:国家林业和草原局

【字体:  打印本页

分享到:

国家林业和草原局公告

2026 年第 2 号

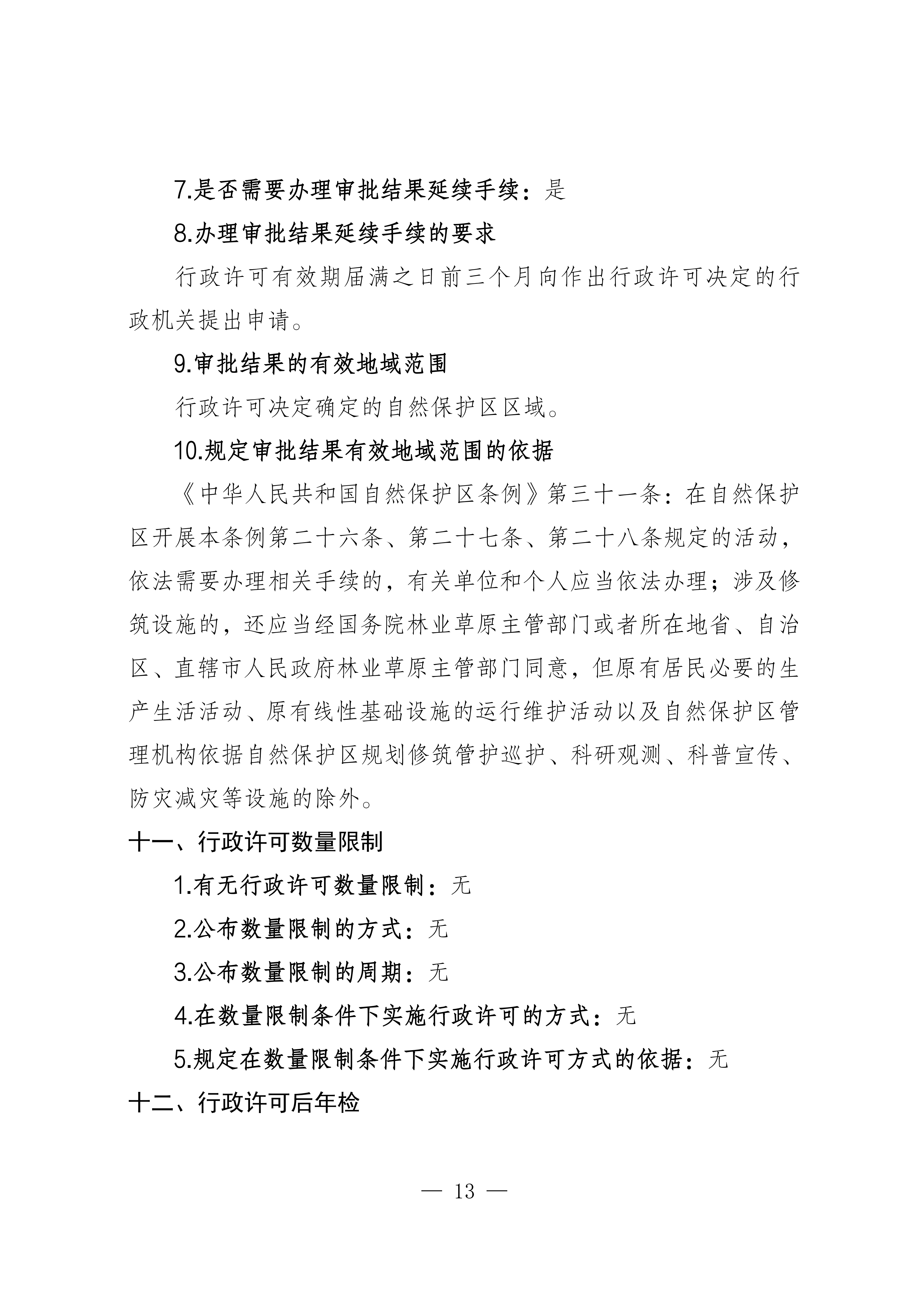
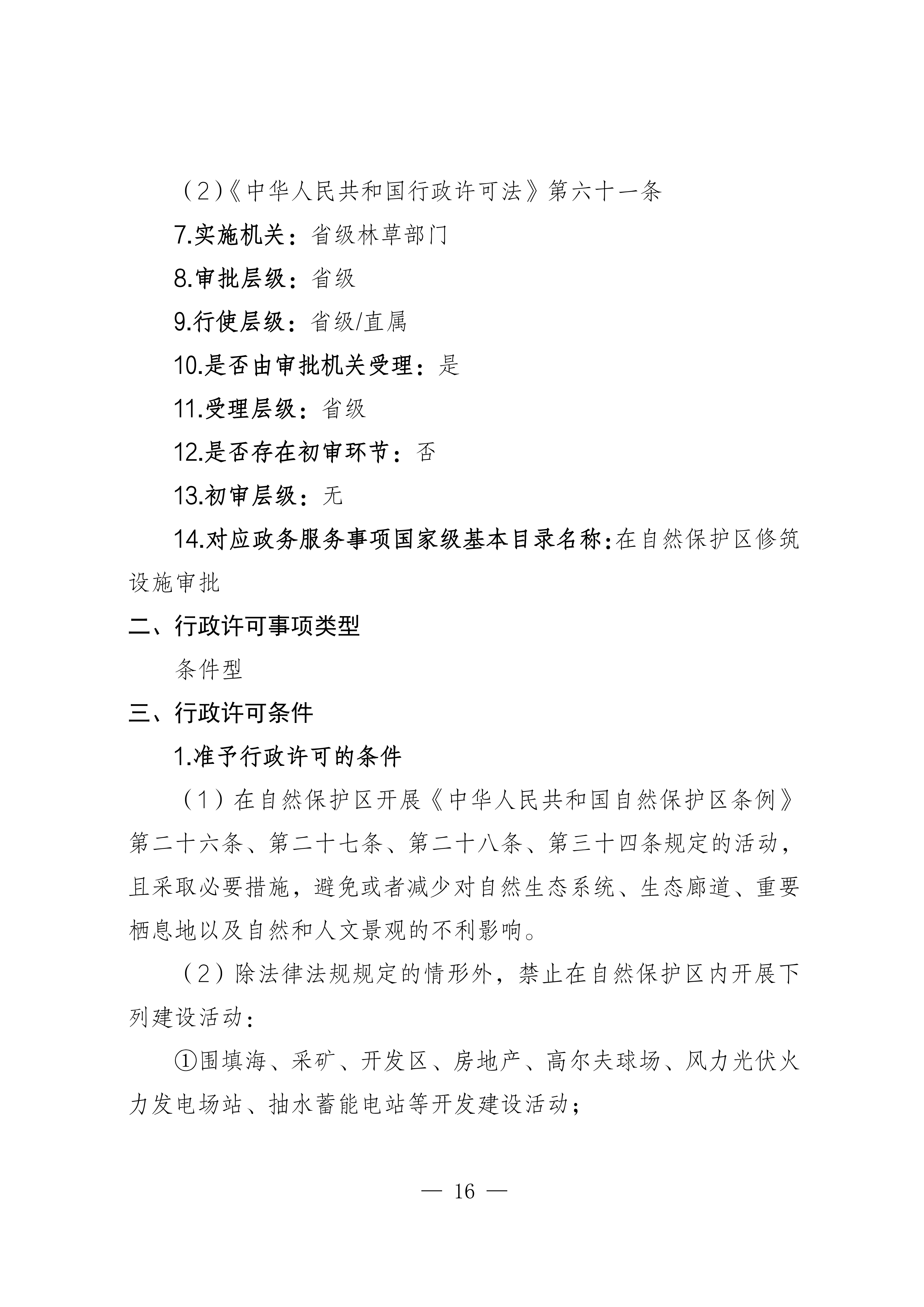
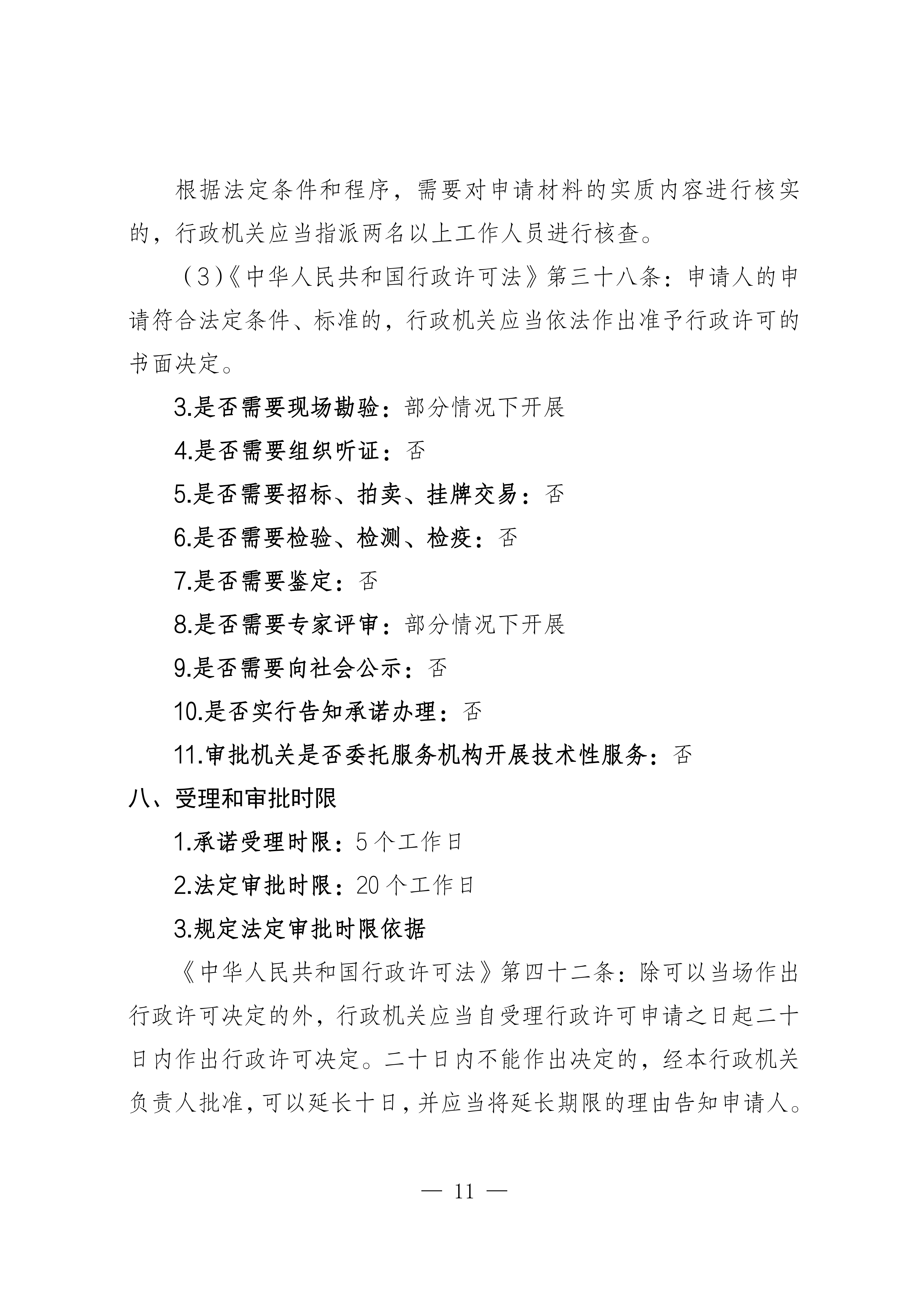
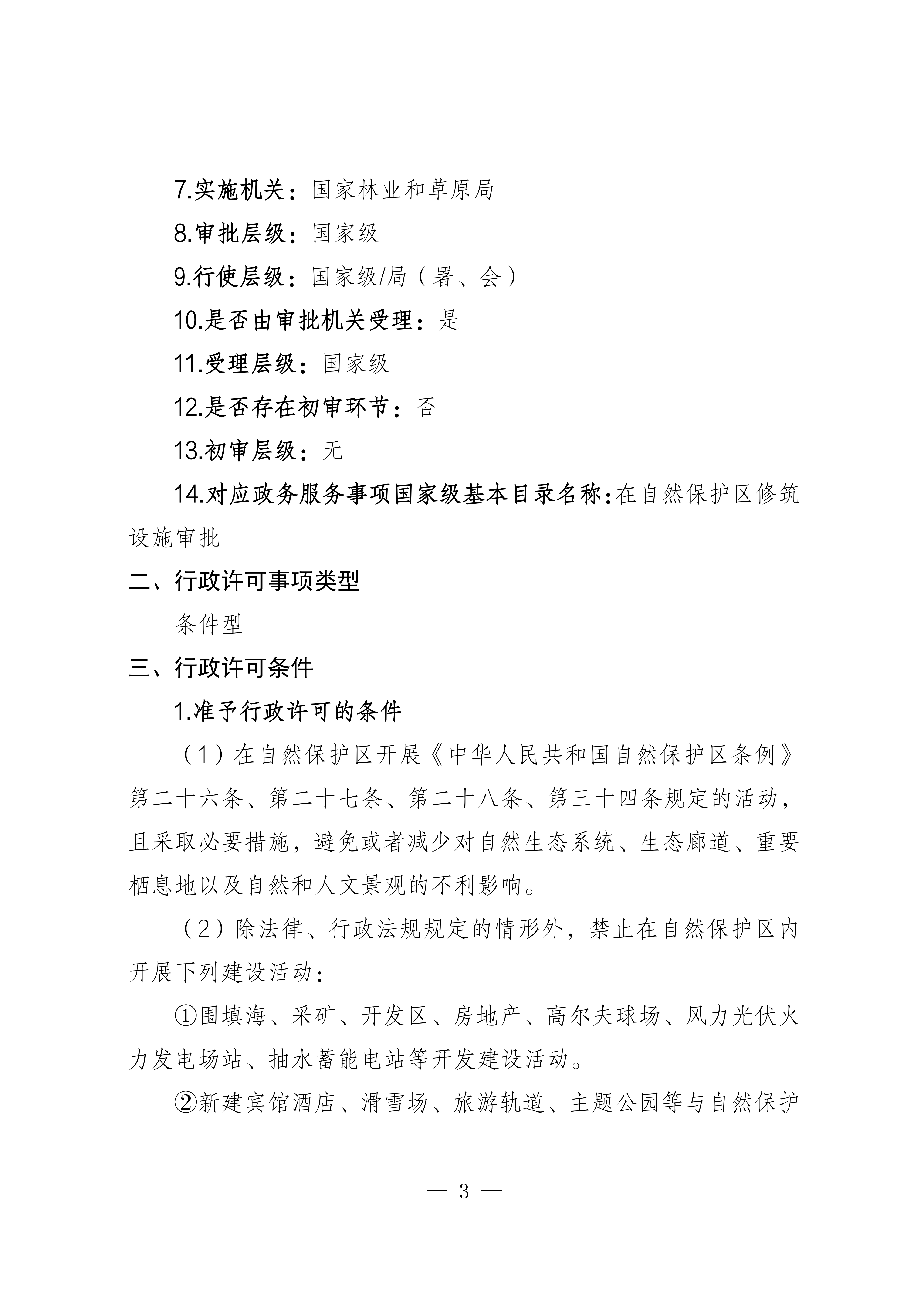
根据《中华人民共和国自然保护区条例》和《国务院办公厅关于全面实行行政许可事项清单管理的通知》(国办发〔2022〕2号)有关要求,我局编制了《在自然保护区修筑设施审批行政许可事项实施规范》,现予以发布。 

特此公告。 




国家林业和草原局

2026年3月20日


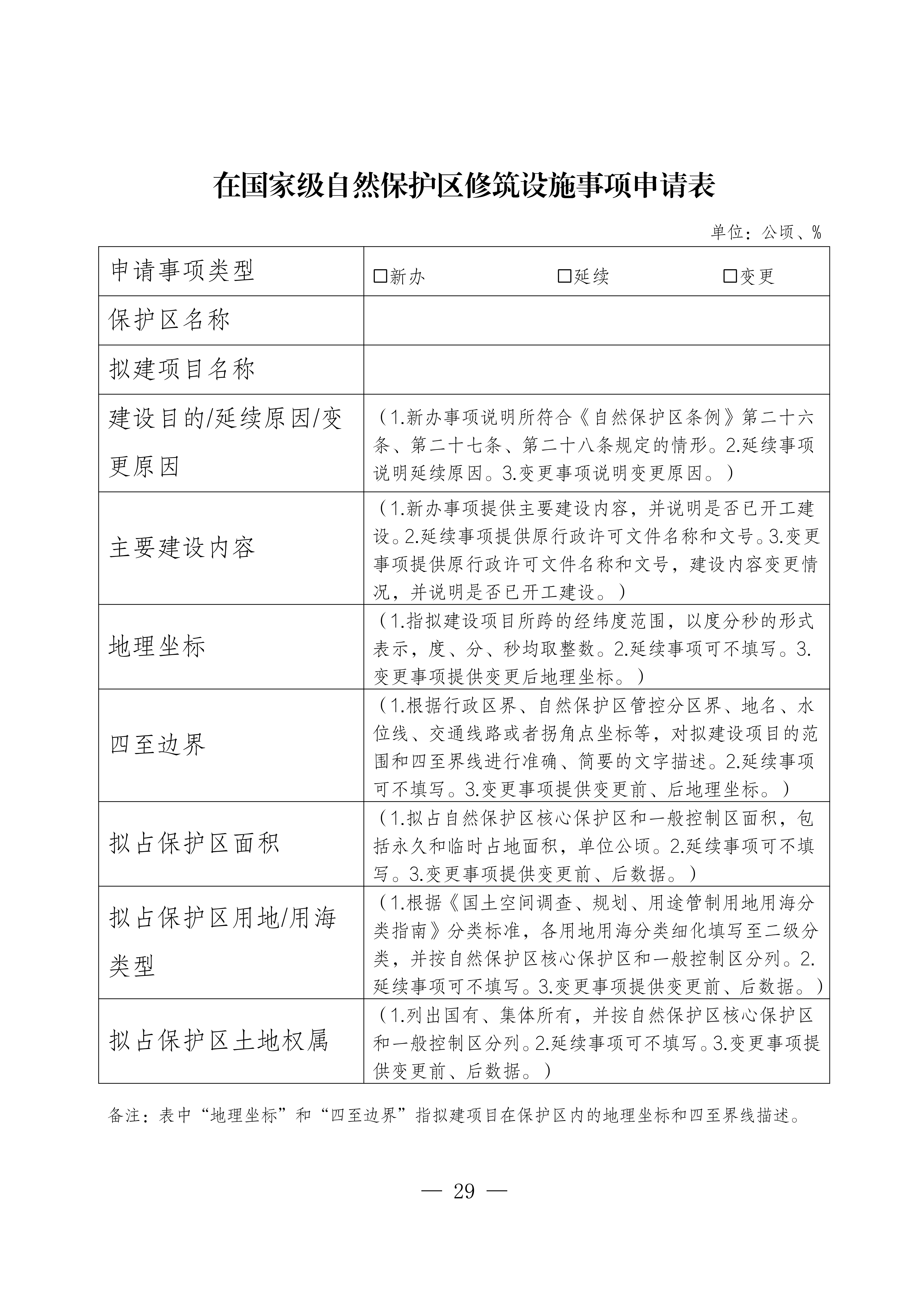
附件:在国家级自然保护区修筑设施事项申请表

【纠错】
无障碍
搜 索